关于下达广东外语外贸大学外国文学文化研究中心
2018年度创新研究项目的通知
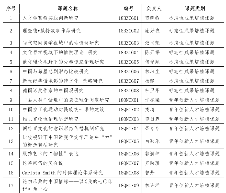
为凝聚切合中心研究方向的重要科研选项,锻造拳头产品,培养能够在本领域学术前沿冲刺的杰出学者以及提携积极有为的后起之秀,我外国文学文化研究中心于2018年12月组织了“广东外语外贸大学外国文学文化研究中心2018年度创新研究项目”招标工作。经中心学术委员会评审,现批准“人文学高教实践创新研究”等8个项目为“广东外语外贸大学外国文学文化研究中心2018年度标志性成果培植课题”,批准“‘后人类’语境中的表征理论问题研究”等17个项目为“广东外语外贸大学外国文学文化研究中心2018年度青年创新人才培植课题”。
附件:
广东外语外贸大学外国文学文化研究中心2018年度创新研究项目立项名单

